A股又见天价离婚,34亿股份待分割

2025-10-12

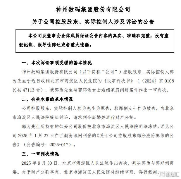
A股再现“天价离婚案” 。

10月10日晚间,老牌IT企业神州数码公告 ,控股股东、实际控制人郭为涉及的婚姻家庭纠纷案件于2025年9月30日作出一审判决,判决其与郭郑俐离婚。

对于财产分割事宜,北京市海淀区人民法院将继续审理 ,再行裁判。

A股又见天价离婚,34亿股份待分割

62岁实控人被判离婚

公开资料显示 ,郭为出生于1963年,今年62岁,中国IT界的“老炮儿 ” ,毕业于中国科学技术大学 ,获工学硕士学位 。

郭为1988年加入联想集团,历任公关部总经理 、助理总裁、高级副总裁等职。2000年联想集团分拆后,郭为带领神州数码团队开始二次创业。现任神州控股董事会主席兼首席执行官、神州信息董事长 、神州数码董事长 ,同时担任南方航空独立非执行董事 。

郭郑俐毕业于美国布朗大学,获电气工程学士学位和硕士学位,还获得“国际商务和市场营销”MBA学位;曾任英特尔、微软亚太区高管 ,神州控股首席运营官,在微软时期担任过微软大中华区总经理。

2017年底她应邀加入神州控股,担任首席运营官一职。据报道称 ,其已在去年9月被解除职务 。

近期两人因离婚纠纷引市场关注 。

2025年10月10日神州数码公告显示,郭为收到北京市海淀区人民法院一审判决,与郭郑俐离婚 ,财产分割事宜将另行审理。

从背景看,这是一场双方都拥有深厚商业智慧、法律资源和财务能力的博弈。可以预见,接下来的财产分割谈判将充满看点 。

约34亿元股份待分割

今年1月27日公司曾披露 ,郭为所持有的部分公司股份此前被北京市海淀区人民法院司法冻结 ,冻结股份数量为7738.89万股,占其所持公司股份的50%,占公司总股本比例为11.56% ,到期日为2028年1月21日。

目前,郭为持有公司近1.55亿股,持股比例21.49% ,为第一大股东。若按10月10日神州数码收盘价43.86元/股计算,郭为所持股份价值达67.89亿元,冻结股份价值约33.94亿元 。

目前还不清楚双方在财产分割方面的诉求。如果按照财产对半分割原则 ,郭为则需转让神州数码一半股份给到前妻,这可能会给神州数码的控制权带来影响。

关于公司控制权的变动情况,神州数码在公告中称:“由于上述诉讼判决为一审先行判决 ,目前无法预计最终诉讼结果,公司实际控制权是否发生变动存在不确定性 。”

同时,神州数码还强调 ,公司与控股股东 、实际控制人在资产等方面完全分开 ,具有独立完整的资产、业务及自主经营能力。本次诉讼仅涉及控股股东、实际控制人个人对公司的股东权益,不会对公司利润和生产经营情况产生重大影响。

增收不增利

财务数据方面,2024年神州数码营收1281.66亿元 ,同比增长7%;归母净利润为7.53亿元,同比下降36% 。

今年上半年,神州数码实现营业收入715.86亿元 ,同比增长14.42%;归属于上市公司股东的净利润4.26亿元,同比下滑16.29%。

A股又见天价离婚,34亿股份待分割

二级市场上,近两年来神州数码股价整体呈现上行走势,郭为的个人身家也在增值。

A股又见天价离婚	,34亿股份待分割

2016年,郭为上榜胡润百富榜 ,以55亿元的财富位列榜单第696位 。此后数年间 ,他曾连续上榜 。2021年,其以28亿元的财富排名第2238位。2023年,郭为再度上榜 ,财富为50亿元。

值得注意的是,郭为已逐步淡出公司日常管理,2025年6月神州数码法定代表人已变更为联席董事长兼CEO王冰峰 。

来源:格隆汇

温馨提示:财经最新动态随时看 ,请关注网APP。

这不是投资建议。过去的业绩并不代表未来的业绩。您的资金存在风险,请您谨慎负责地交易。